作者error405 (流河=L)
看板AI_Art
標題[情報] GLM-5 全能代理與低幻覺標竿
時間Fri Feb 13 14:27:26 2026
https://www.youtube.com/watch?v=x9e4D-t_Dfo
這部影片介紹了目前最強大的開源 AI 模型 GLM5(由智譜 AI 開發)。它被譽為目前市
面上最智慧、性能最出色的開源模型,表現足以媲美 GPT-4 或 Claude 3.5 等頂級閉源
模型。
以下是該影片的簡要新聞重點:
1. GLM5 的核心優勢
強大的代理(Agent)能力:GLM5 具備自主規畫與執行多步驟任務的能力。影片展示
了只需一個提示詞(Prompt),它就能在沙盒環境中自動規畫課程結構、生成圖像並開發
出一個具備互動練習功能的完整化學教學網頁。 [01:13]
卓越的編碼實力:它在編碼任務中表現優異,能快速生成複雜的實時物理模擬(如金
屬球反射實驗)、開發 2D 平台遊戲(類似超級瑪利歐,包含流暢物理與隨機關卡),甚
至能設計出一套具備原創理念的行動作業系統 UI。 [09:01], [22:28]
最低的幻覺率:根據第三方測試(Artificial Analysis),GLM5 的幻覺率(
Hallucination rate)是目前主流模型中最低的,這使其在法律或醫療等需要極高事實準
確性的研究中非常可靠。 [30:27]
2. 技術規格與性能
模型架構:這是一個混合專家模型(MoE),總參數達 7,440 億(是前代 GLM 4.5
的兩倍多),但在運行時僅激活約 400 億參數,兼顧了性能與效率。 [25:49]
上下文窗口:支援 20 萬個 Token(約 15 萬字),與 Claude Opus 相當。
[26:33]
跑分表現:在多項科學領域(Humanity's Last Exam)與代理編碼測試中,其表現與
頂級閉源模型持平,甚至在網頁瀏覽能力的測試中大幅領先其他模型。 [27:50]
3. 實用性與價格
價格極具競爭力:GLM5 的 API 使用成本遠低於 Gemini 或 Claude,且目前在
Z.AI 平台提供免費試用。 [30:00], [00:28]
開源價值:雖然模型體積巨大(約 1.5 TB)難以在一般家用硬體運行,但其開源特
性讓企業能本地部署以確保數據隱私安全。 [31:26]
總結:影片認為 GLM5 是目前最物超所值的 AI 選擇,特別是在編碼、深度研究以及減
少 AI 幻覺方面表現尤為突出。
--
Gemini3整理
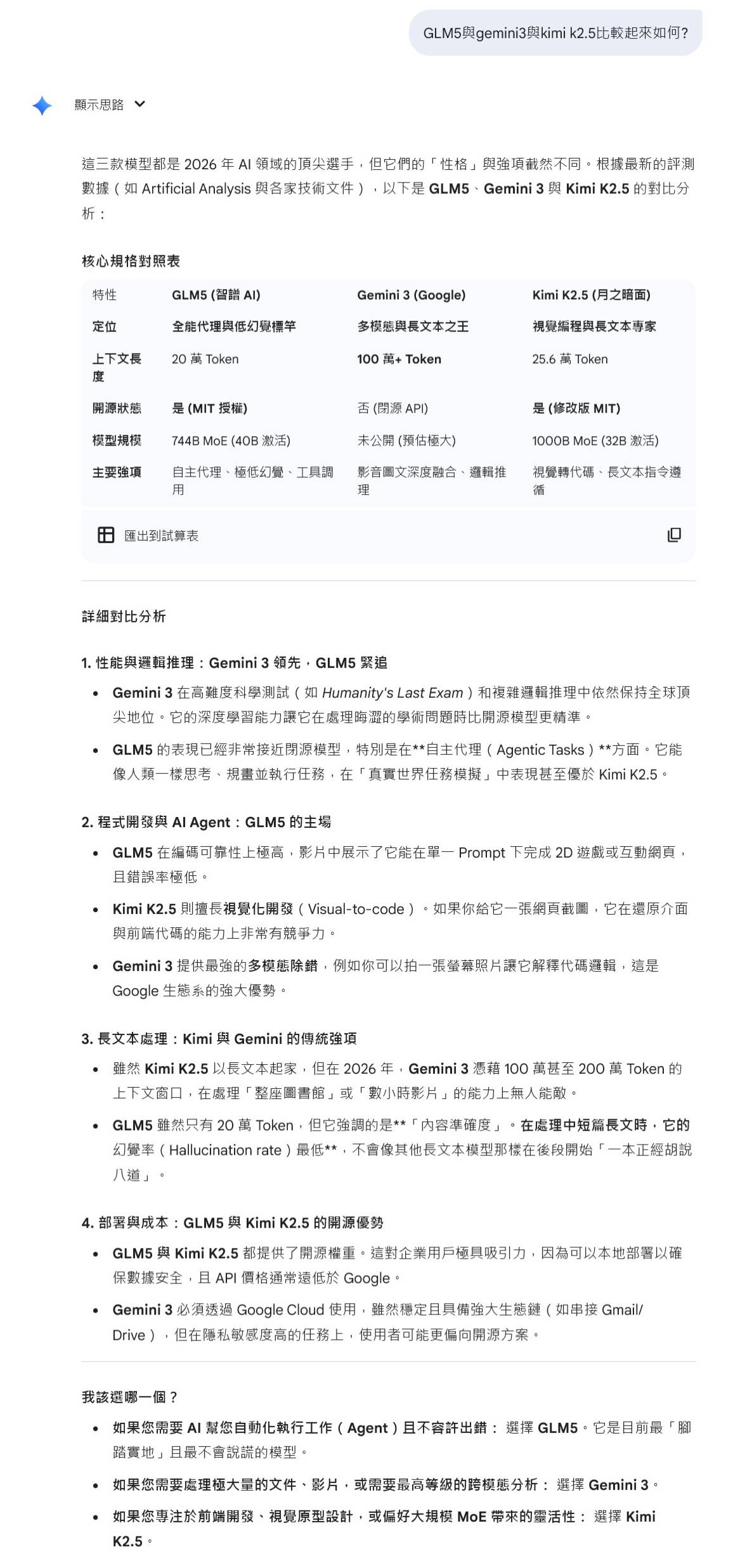
GLM5 與 Gemini、kimi k2.5比較:
https://i.meee.com.tw/p5sRuLI.jpg
疑似從Claude蒸餾來的?
https://x.com/datalearnerai/status/2021603760041074920
相關新聞參考
https://vocus.cc/article/698d4273fd897800013082c2
https://hao.cnyes.com/post/232442
對我來說大概是能寫小遊戲的AI又多了一個XD
--
※ 發信站: 批踢踢實業坊(ptt.cc), 來自: 114.36.231.216 (臺灣)
※ 文章網址: https://www.ptt.cc/bbs/AI_Art/M.1770964050.A.BBD.html
推 ZMTL: KIMI:? ,不過那個消費級顯卡跑不起來這可以嗎 02/13 18:07
→ error405: 人太多出問題在道歉退款了 02/23 19:23